🇳🇴 🇬🇧 🇩🇪 🇨🇿 🇫🇮

Meteor over Bruflat 2025-12-21 06:06:51 UTC

KML-fil  |  Interaktivt kart

Kartet viser peilingene for meteoren. De lysere linjene viser retningene fra observasjonsstedene for meteorens tilsynekomst, og de mørkere linjene viser hvor den sist kunne sees. Den blå pila viser meteorens synlige ferd.

static map
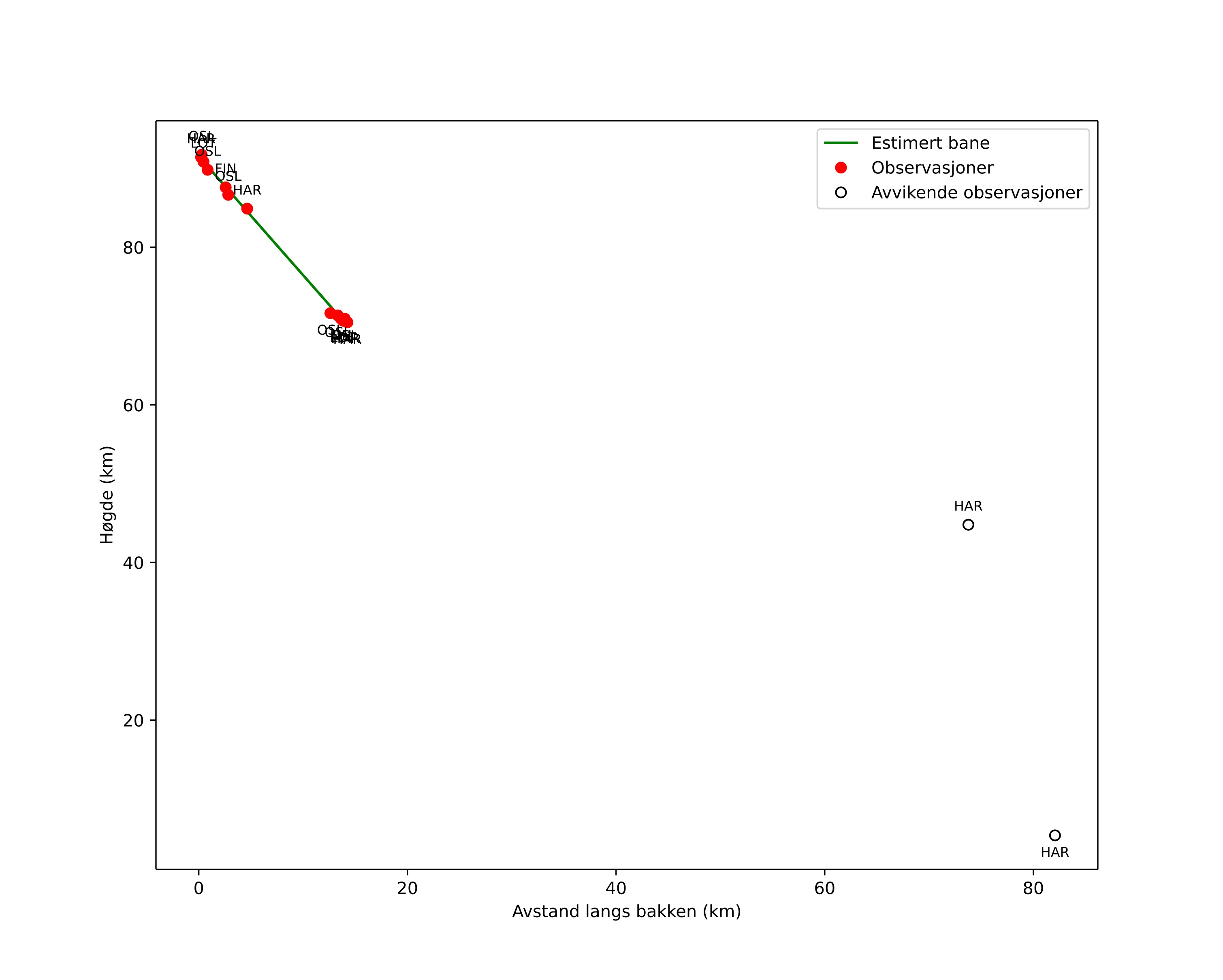
height profile
Meteorens atmosfæriske bane:
Starthøgde: 91,6 km
Slutthøgde: 70,3 km
Startposisjon: 60,867N 9,975E
Sluttposisjon: 60,788N 9,772E
Retning: 231,5°
Fallvinkel: 56,6°
Inngangshastighet: 38,8 km/s
Radiantens rektascensjon: 17:54 (268,7°)
Radiantens deklinasjon: 63,5°
Meteorsverm: sporadisk
Meteoroidens baneelement:
Perihelavstand: 0,983 AU
Eksentrisitet: 1,517
Inklinasjon: 51,0°
Knutelengde: 269,3°
Perihelargument: 176,3°
Midlere anomali: 0,9°
Epoke: 2025 DEC 21 06:06:51
orbit plot

Ikke-interaktivt plott | Interaktivt plott

position vs time
speed and acceleration

Finnskogen (FIN) cam5


gnomonic
Videoer
• Gnomonisk
• Gnomonisk med koordinater
• Original
• Original med koordinater
Bilder
• Gnomonisk
• Gnomonisk med koordinater
• Original
• Original med koordinater
Tekstfiler
• Deteksjon
• Observasjon
• Koordinater
• Logg
Lysstyrke

Harestua (HAR) cam1


gnomonic
Videoer
• Gnomonisk
• Gnomonisk med koordinater
• Original
• Original med koordinater
Bilder
• Gnomonisk
• Gnomonisk med koordinater
• Original
• Original med koordinater
Tekstfiler
• Deteksjon
• Observasjon
• Koordinater
• Logg
Lysstyrke

Harestua (HAR) cam5


gnomonic
Videoer
• Gnomonisk
• Gnomonisk med koordinater
• Original
• Original med koordinater
Bilder
• Gnomonisk
• Gnomonisk med koordinater
• Original
• Original med koordinater
Tekstfiler
• Deteksjon
• Observasjon
• Koordinater
• Logg
Lysstyrke

Harestua (HAR) cam6


gnomonic
Videoer
• Gnomonisk
• Gnomonisk med koordinater
• Original
• Original med koordinater
Bilder
• Gnomonisk
• Gnomonisk med koordinater
• Original
• Original med koordinater
Tekstfiler
• Deteksjon
• Observasjon
• Koordinater
• Logg
Lysstyrke

Loten (LOT) cam5


gnomonic
Videoer
• Gnomonisk
• Gnomonisk med koordinater
• Original
• Original med koordinater
Bilder
• Gnomonisk
• Gnomonisk med koordinater
• Original
• Original med koordinater
Tekstfiler
• Deteksjon
• Observasjon
• Koordinater
• Logg
Lysstyrke

Voksenlia (OSL) cam1


gnomonic
Videoer
• Gnomonisk
• Gnomonisk med koordinater
• Original
• Original med koordinater
Bilder
• Gnomonisk
• Gnomonisk med koordinater
• Original
• Original med koordinater
Tekstfiler
• Deteksjon
• Observasjon
• Koordinater
• Logg
Lysstyrke

Voksenlia (OSL) cam2


gnomonic
Videoer
• Gnomonisk
• Gnomonisk med koordinater
• Original
• Original med koordinater
Bilder
• Gnomonisk
• Gnomonisk med koordinater
• Original
• Original med koordinater
Tekstfiler
• Deteksjon
• Observasjon
• Koordinater
• Logg
Lysstyrke

Voksenlia (OSL) cam7


gnomonic
Videoer
• Gnomonisk
• Gnomonisk med koordinater
• Original
• Original med koordinater
Bilder
• Gnomonisk
• Gnomonisk med koordinater
• Original
• Original med koordinater
Tekstfiler
• Deteksjon
• Observasjon
• Koordinater
• Logg
Lysstyrke