🇳🇴 🇬🇧 🇩🇪 🇨🇿 🇫🇮

Meteor, poloha: Dokka 2025-12-29 02:39:30 UTC

Soubor KML  |  InteraktivnĂ­ mapa

Mapa zobrazuje dráhy meteoru. Světlejší čáry ukazují směry od pozorovacích stanic při objevení se meteoru a tmavší čáry, kde byl naposledy viděn. Modrá šipka značí viditelnou dráhu meteoru.

static map
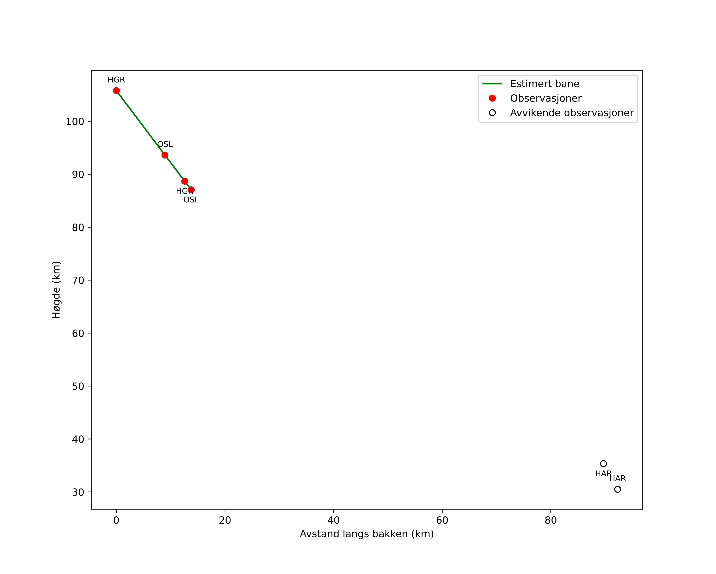
height profile
Atmosférická dráha meteoru:
Počáteční výška: 105,8 km
Konečná výška: 87,1 km
Počáteční poloha: 60,707N 9,668E
Konečná poloha: 60,755N 9,902E
Směr: 67,3°
Sklon: 53,6°
VstupnĂ­ rychlost: 41,5 km/s
Rektascenze radiantu: 06:54 (103,5°)
Deklinace radiantu: 35,4°
MeteorickĂ˝ roj: sporadickĂ˝
Elementy dráhy meteoroidu:
Vzdálenost v periheliu: 0,403 AU
Excentricita: 1,256
Sklon dráhy: 17,5°
Délka vzestupného uzlu: 277,3°
Argument perihelia: 273,4°
Střední anomálie: -16,2°
Epocha: 2025 DEC 29 02:39:30
orbit plot

NeinteraktivnĂ­ graf | InteraktivnĂ­ graf

position vs time
speed and acceleration

Hagar (HGR) cam7


gnomonic
Videa
• Gnomonická
• Gnomonická se souřadnicemi
• Původní
• Původní se souřadnicemi
Obrázky
• Gnomonická
• Gnomonická se souřadnicemi
• Původní
• Původní se souřadnicemi
Textové soubory
• Detekce
• Pozorování
• Souřadnice
• Protokol
Jasnost

Harestua (HAR) cam6


gnomonic
Videa
• Gnomonická
• Gnomonická se souřadnicemi
• Původní
• Původní se souřadnicemi
Obrázky
• Gnomonická
• Gnomonická se souřadnicemi
• Původní
• Původní se souřadnicemi
Textové soubory
• Detekce
• Pozorování
• Souřadnice
• Protokol
Jasnost

Voksenlia (OSL) cam7


gnomonic
Videa
• Gnomonická
• Gnomonická se souřadnicemi
• Původní
• Původní se souřadnicemi
Obrázky
• Gnomonická
• Gnomonická se souřadnicemi
• Původní
• Původní se souřadnicemi
Textové soubory
• Detekce
• Pozorování
• Souřadnice
• Protokol
Jasnost