🇳🇴 🇬🇧 🇩🇪 🇨🇿 🇫🇮

Meteor over Stavern 2026-03-28 23:07:07 UTC

KML-fil  |  Interaktivt kart

Kartet viser peilingene for meteoren. De lysere linjene viser retningene fra observasjonsstedene for meteorens tilsynekomst, og de mørkere linjene viser hvor den sist kunne sees. Den blå pila viser meteorens synlige ferd.

static map
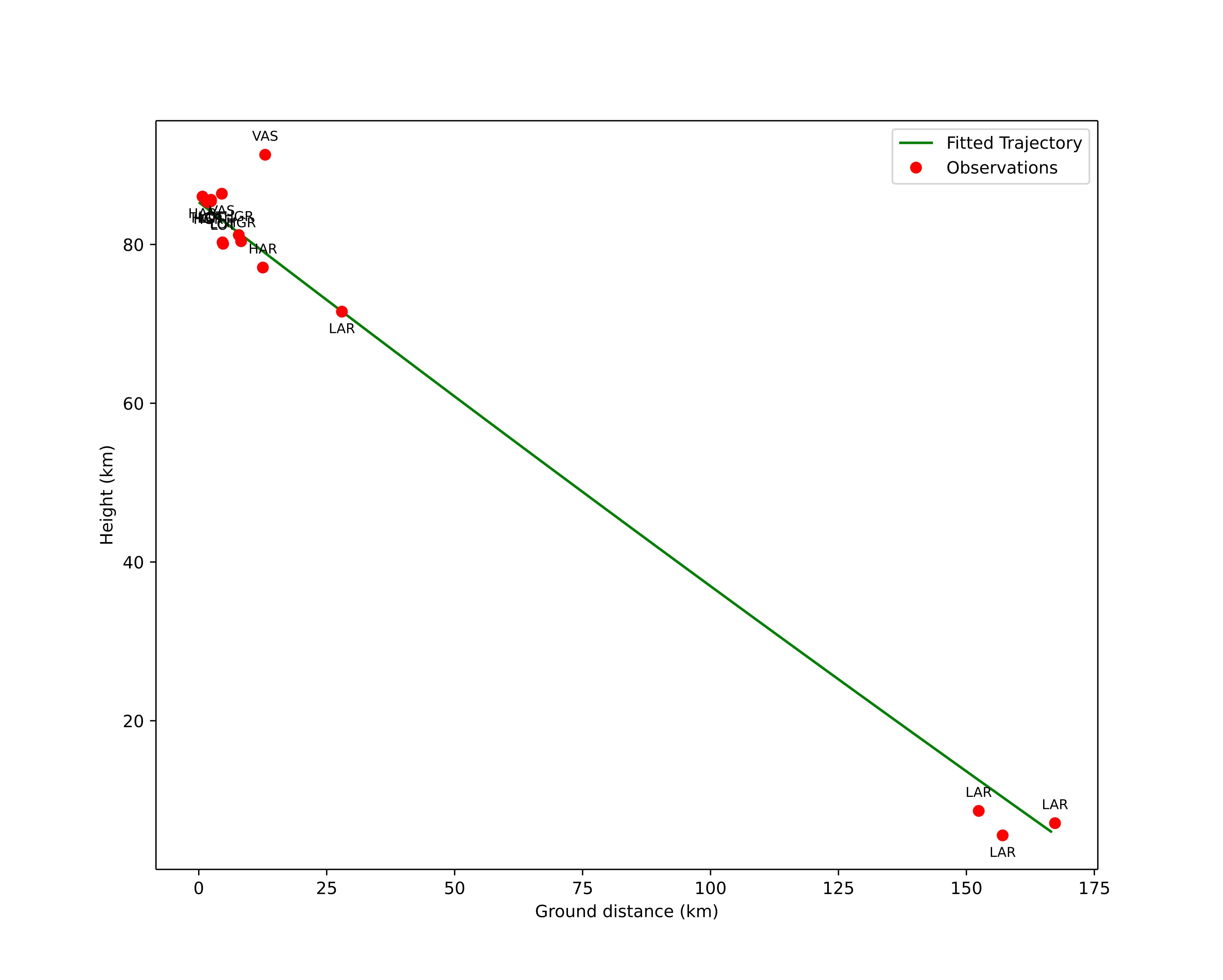
height profile
wind profile
Meteor's Atmospheric Trajectory:
Start height: 85,3 km
End height: 6,0 km
Start position: 60,039N 12,205E
End position: 58,990N 10,092E
Direction: 226,5°
Inclination angle: 25,4°
orbit plot

Ikke-interaktivt plott | Interaktivt plott

position vs time
speed and acceleration

Hagar (HGR) cam3


preview
Videos:
• Gnomonic
• Gnomonic with coordinates
• Original
• Original with coordinates
Images:
• Gnomonic
• Gnomonic with coordinates
• Original
• Original with coordinates
Text Files:
• Detection
• Observation
• Coordinates
• Log
Brightness

Hagar (HGR) cam6


preview
Videos:
• Gnomonic
• Gnomonic with coordinates
• Original
• Original with coordinates
Images:
• Gnomonic
• Gnomonic with coordinates
• Original
• Original with coordinates
Text Files:
• Detection
• Observation
• Coordinates
• Log
Brightness

Harestua (HAR) cam2


preview
Videos:
• Gnomonic
• Gnomonic with coordinates
• Original
• Original with coordinates
Images:
• Gnomonic
• Gnomonic with coordinates
• Original
• Original with coordinates
Text Files:
• Detection
• Observation
• Coordinates
• Log
Brightness

Larvik (LAR) cam2


preview
Videos:
• Gnomonic
• Gnomonic with coordinates
• Original
• Original with coordinates
Images:
• Gnomonic
• Gnomonic with coordinates
• Original
• Original with coordinates
Text Files:
• Detection
• Observation
• Coordinates
• Log
Brightness

Larvik (LAR) cam3


preview
Videos:
• Gnomonic
• Gnomonic with coordinates
• Original
• Original with coordinates
Images:
• Gnomonic
• Gnomonic with coordinates
• Original
• Original with coordinates
Text Files:
• Detection
• Observation
• Coordinates
• Log
Brightness

Loten (LOT) cam3


preview
Videos:
• Gnomonic
• Gnomonic with coordinates
• Original
• Original with coordinates
Images:
• Gnomonic
• Gnomonic with coordinates
• Original
• Original with coordinates
Text Files:
• Detection
• Observation
• Coordinates
• Log
Brightness

Loten (LOT) cam7


preview
Videos:
• Gnomonic
• Gnomonic with coordinates
• Original
• Original with coordinates
Images:
• Gnomonic
• Gnomonic with coordinates
• Original
• Original with coordinates
Text Files:
• Detection
• Observation
• Coordinates
• Log
Brightness

Vasteras (VAS) cam5


preview
Videos:
• Gnomonic
• Gnomonic with coordinates
• Original
• Original with coordinates
Images:
• Gnomonic
• Gnomonic with coordinates
• Original
• Original with coordinates
Text Files:
• Detection
• Observation
• Coordinates
• Log
Brightness