🇳🇴 🇬🇧 🇩🇪 🇨🇿 🇫🇮

Meteorrapport 2026-04-25 02:01:28 UTC


Harestua (HAR) cam5


preview
Videoer
• Gnomonisk
• Gnomonisk med koordinater
• Original
• Original med koordinater
Bilder
• Gnomonisk
• Gnomonisk med koordinater
• Original
• Original med koordinater
Tekstfiler
• Deteksjon
• Observasjon
• Koordinater
• Logg
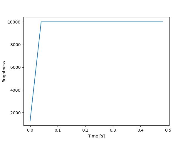
Lysstyrke